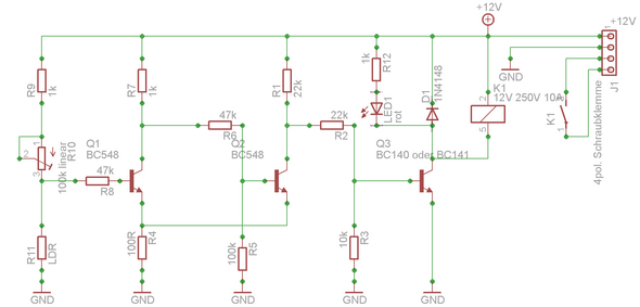
Notstrom Umschalter, Schaltplan Dämmerungsschalter 12v
Schaltplan Notstrom Umschalter Einfache Einschaltverzögerung Mit Problemen
If you are {looking for|searching about} Schaltplan Dämmerungsschalter 12v you've {came|visit} to the right {place|web|page}. We have 16 {Pics|Pictures|Images} about Schaltplan Dämmerungsschalter 12v like Schaltung Netz Notstrom - Gute-Information.de, Netz Notstrom Umschalter Schaltplan - Wiring Diagram and also JovyAtlas Externer Handbypass für USV-Anlagen JovyTec P - BSE. {Read more|Here you go|Here it is}:




Komentar
Posting Komentar